C4 Model Use Case
Solution Design for Retail besiness in C4 Model
Overview
Retail is the sale of goods and services to consumers. A retailer purchases goods in large quantities from manufacturers, directly or through a wholesaler, and then sells them in smaller quantities to consumers for a profit. Retail involves multiple channels, including both bricks and mortar and online retailing.
Key Features
- Shipping Tools
- Point of Sales
- Product Management
- Inventory Management
- Order management
- Reporting and Analytics
- Payment Processing
- Accounting software
- Marketing
- Online store builder
Roles
Frontoffice:
- Store Manager
- Sales Associate
- Cashier
Backoffice:
- Operations Manager
- Customer Service Representative
- Logistics and Supply Chain Coordinator
- Marketing Specialist
System Lanscape Diagram

System Contex Diagram

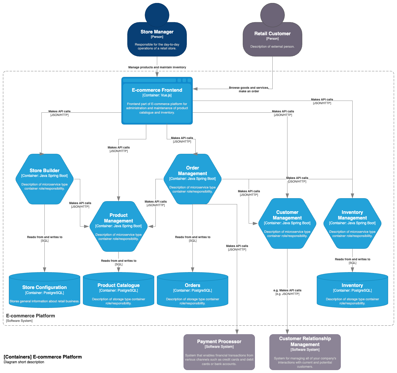
Container Diagram
